进入适老模式
无障碍阅读
网站首页
今日博爱
博爱概况
政府信息公开
政务服务
互动交流
首页
>
政府信息公开
>
信息公开目录
>
重点领域
>
环境保护
> 河南环保专项督查
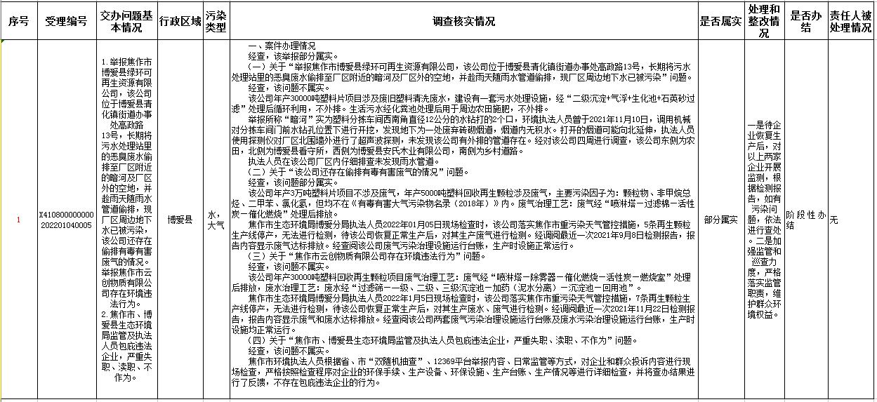
省委生态环境保护督察信访举报转办和边督边改情况一览表(第7批 2022年1月9日)
时间:2022-01-09
来源:焦作市生态环境局博爱分局
分享:
国家部委网站
各地政务网站
新闻媒体网站
县内部门网站
县市门户网站